EVMS: A company’s integrated set of policies, processes, procedures, systems, and tools for managing projects that meets the intent of the guidelines found in the ANSI/EIA-748 Standard.
EVM: A methodology for managing programs by integrating scope, schedule, and cost with inherent risks and opportunities to create a baseline for precise progress measurement and analysis.
EV: The value of work actually completed at a specific point in time. In other words, EV measures the worth of work done to date in monetary terms.
Key Components of Earned Value Management
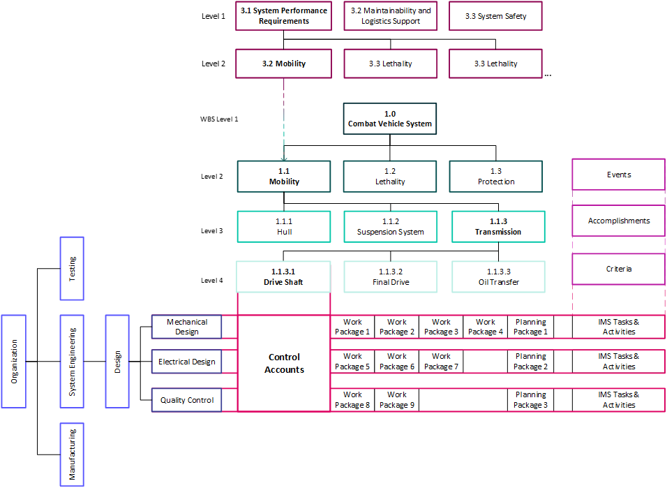
Work Breakdown Structure (WBS):
A hierarchical, deliverable-oriented breakdown of all project work.
Organizational Breakdown Structure (OBS):
A hierarchical structure of the organizations performing project work.
Control Account (CA):
The management control point where WBS scope and OBS organization intersect, at which EVM is measured.
Work Package (WP):
A detailed, measurable unit of work within a Control Account.
Planning Package (PP):
Planned but undefined work within a Control Account.
Control Account Manager (CAM):
The individual responsible for the scope, schedule, and cost of a Control Account.
Schedule Component Illustration
Cost Component Illustration
EV Components in Cora
WBS
OBS
CLIN

Key Measures, Metrics, and Indices in EVM

Was this article helpful?
That’s Great!
Thank you for your feedback
Sorry! We couldn't be helpful
Thank you for your feedback
Feedback sent
We appreciate your effort and will try to fix the article
